
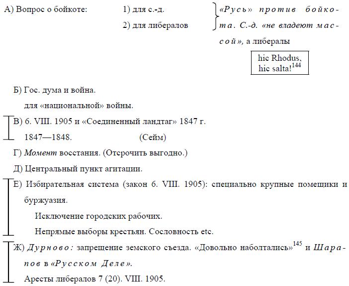
144Hic Rhodus, hie salta! – Здесь Родос, здесь прыгай! – слова, обращенные к хвастуну из басни Эзопа «Хвастун», утверждавшему, что на острове Родос он совершал огромные прыжки.
145 Речь идет о резолюции Николая II на докладе Трепова о предстоящем 25 мая (7 июня) 1905 года в Москве съезде земских и городских деятелей: «Надеюсь, что съезд не состоится; довольно наболтались».

* Очень кратко. Ред.